4月19日晚,亚新体育
《塞上经济·青年学术论坛》2022年第3期讲座以线上腾讯会议的方式顺利举行。亚新体育
特邀武汉大学马克思主义学院教授、博士生导师、中央“马克思主义理论研究和建设工程”专家周绍东老师为论坛带来题为《遏制资本无序扩张的政治经济学解读》的学术讲座。本次会议由亚新体育
教师李文佳主持,讲座吸引了亚新体育
师生的积极参与,此外还吸引了复旦大学、浙江大学、武汉大学等多所高校的学者教师和学生,讲座参会人数达到230余人。

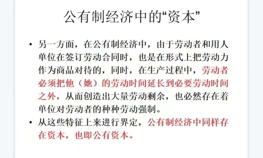
在本次讲座中,周绍东教授从资本、生产方式中的“资本”纽带、资本无序扩张的表现与危害、遏制资本无序扩张等四个方面进行论文的分享。首先,在介绍资本时,周绍东教授从历史维度出发,说明了资本是一种社会关系,并对社会主义初级阶段的生产关系以及生产资料所有制中的“资本”等系列问题进行了讲解。其次,在介绍生产方式中的“资本”的纽带作用时,周绍东教授从一般性的劳动力与生产资料的微观视角出发,运用流水线等相关知识,向大家阐释了“资本”的纽带作用。之后,针对资本无序扩张的表现与危害,周绍东教授引用不同案例向大家介绍了在经济领域和非经济领域资本无序扩张的表现与危害。在遏制资本无序扩张方面,周绍东教授从经济基础与上层建筑的视角出发,结合我国的民主制度,阐释了遏制资本无序扩张的三种效应和四种举措。最后,周绍东教授进行了总结,他认为公有资本和非公资本尽管在所有权归属上有所差别,但在谋取最大化利润这个层面,两类资本的行为动机是相同的。因此,遏制资本无序扩张,还必须考虑如何规制行政性垄断等问题,并且需要从经济基础和上层建筑等多方面共同着手,切实防范资本野蛮生长,以达到更好地驾驭资本并使之最大限度地发挥提高生产力水平的作用。


在论文分享后,周绍东教授与参会人员围绕本次的分享主题进行了热烈的讨论与交流。针对在资本入侵下的当代人如何发挥自身主体性、我国政府如何应对西方国家的资本入侵等问题,周绍东教授用贴切的案例深入浅出地解答了师生们的疑问。
通过本次学术分享和交流活动,参会师生、校内外学者了解到与资本无序扩张相关的研究动态,不仅充实了知识储备,开拓了学术视野,也有利于提高我们从政治经济学视角看待问题、分析问题的能力。本次学术讲座进一步活跃了亚新体育
的学术研究氛围,活动影响扩展到全国多个高校,有效推动了宁大经管打造学术交流品牌活动的进程。